Instance Verification Kit (IVK)
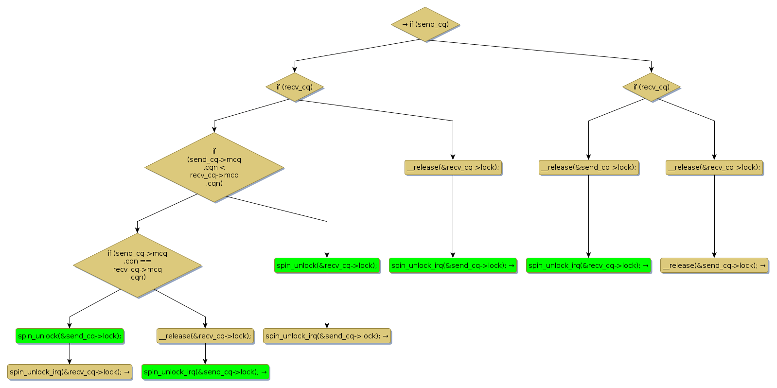
spin lock @ [27877+30+/linux-3.19-rc1/drivers/infiniband/hw/mlx5/qp.c]
Instance Signature: lock
|
The Matching Pair Graph:
|
|
Function Name
|
Control Flow Graph (CFG)
|
Events Flow Graph (EFG)
|
Source Correspondence
|
|
destroy_qp_common
|
|
|
[29799+17+/linux-3.19-rc1/drivers/infiniband/hw/mlx5/qp.c]
|
|
mlx5_ib_lock_cqs
|
|
|
[27507+16+/linux-3.19-rc1/drivers/infiniband/hw/mlx5/qp.c]
|
|
mlx5_ib_unlock_cqs
|
|
|
[28308+18+/linux-3.19-rc1/drivers/infiniband/hw/mlx5/qp.c]
|